It’s not a rotary, but this is neat, too.
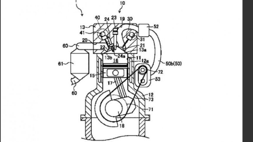
Mazda now has a patent for a two-stroke supercharged engine design in the United States. This is intriguing because two-stroke combustion powerplants are not something you find in any modern automobile. These days, you’re more likely to find this type of mill in a leafblower or chainsaw.
As if the engine’s two-stroke combustion cycle isn’t fascinating enough, there are more features that make this thing fascinating. At low loads, the powerplant runs using compression self-ignition like a diesel and then can transition to spark ignition combustion when under higher loads.
Video player from: YouTube (Privacy Policy, Terms)
Source: Uk.motor1.com
Post Views: 71








Leave a comment